优美的生态环境是乡村旅游区的基础性旅游资源,也是乡村旅游区赖以生存和可持续发展的基本保障。作为旅游管理学院的学生,我们非常关注乡村旅游区的生态文明建设,在尹立杰老师的倡议与带领下,我们组织开展了石塘人家乡村旅游区生态环境保护志愿宣传活动,希望通过团队的微薄之力,提高游客与居民的环保意识,共同保护我们的美好家园。
一、生态环境现状调查
为了能够更贴合实际地开展活动,团队共同商讨制定《乡村旅游区生态环境现状调查表》,对石塘人家乡村旅游区的生态环境进行充分的调查,希望从中发现存在的主要问题,从而帮助我们更好地思考如何开展本次活动。为了使我们本次调查能够更充分、更详尽、更客观,我们查询了很多资料,尹老师还指导我们用“中国知网”下载论文。
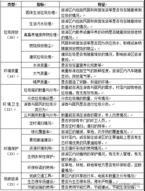
石塘人家乡村旅游区生态环境现状调查

通过调查,我们发现,石塘人家乡村旅游区生态环境非常优美,植被覆盖率高,空气清新,且村庄非常安静,是游客乡村旅游的最佳场所,然而也存在部分问题,影响了游客对乡村旅游区的评价,主要是环境卫生问题、垃圾排放问题。环境卫生方面,游客乱丢垃圾的现象仍然存在,尤其是在村落深处,塑料瓶、一次性塑料袋数量可观;分类垃圾桶已有分布,但游客与居民的使用率不高,且错误使用;游客与居民在旅游区内随意停放车辆等。垃圾排放方面,建筑垃圾依然较多,这会影响乡村旅游区的整体景观,禽畜排泄物随处可见、村民往河流中倾倒生活垃圾等现象非常普遍,这些问题都严重影响乡村旅游区发展。

二、生态环境保护宣传活动的准备与开展
经过深入的环境现状调查,我们总结存在的问题主要有以下方面:①游客与居民对乡村旅游区生态环境重要性的认识不足,他们希望到乡村旅游区休闲放松,但没有意识到优美的生态环境才是他们在乡村旅游区休闲放松的前提;②游客与居民的生态环境保护意识和保护习惯尚未养成;③旅游区内环卫设施及环卫标语的缺乏,使得游客与居民被动乱扔垃圾
针对存在的问题,我们结合专业所长确定我们生态环境宣传保护的方案,共同准备本次宣传活动。
01、设计石塘人家乡村旅游区生态环保主题明信片

选取石塘人家代表性的景点和优美的生态环境为背景,设计一套生态环保主题的明信片,发放给参与活动的游客,强调生态环境对于乡村,对于乡村旅游区的重要性。
02、编写石塘人家乡村旅游生态环境保护倡议书

倡议书发放给乡村旅游区游客与当地居民。通过编写、印刷、发放生态环境保护倡议书,倡导游客和居民保护生态环境,保护生态家园。
03、设计石塘人家乡村旅游生态环境保护宣传海报

设计宣传海报,放置在旅游区显眼的位置,方便开展本次活动,邀请游客加入到我们的宣传活动中来。
04、石塘人家乡村旅游区生态环保主题小礼品设计与发放

团队为了能够邀请更多的人参与到我们的宣传活动中来,我们设计并制作了生态环保主题的小礼品,发放给参与的游客与居民。
05、石塘人家乡村旅游生态保护主题导游词创作与讲解

编写强调生态环境保护意识、涵盖生态环境保护知识、突出生态环境保护重要性,倡议保护生态环境行为的导游词,期望在旅游过程中普及生态环境保护知识,并逐步内化为他们的行为。