通知公告

    通知公告

    当前位置: 网站首页 -> 通知公告 -> 正文

    关于开展南京旅游职业学院第二届心理情景剧大赛的通知

    时间:2025-02-28 点击:


    学工20254

     

    关于开展南京旅游职业学院

    第二届心理情景剧大赛的通知

     

    各二级学院:

    为了贯彻落实《教育强国建设规划纲要(2024-2035年)》文件精神,融通“五育并举,以美润心”的心理健康服务理念,推进大学生心理健康教育工作新局面,创新高校心理工作的路径与方法,根据江苏省心理学会《关于举办第四届江苏高校心理情景剧大赛的通知(第一轮)》,学院将举行“第二届心理情景剧大赛”,旨在传播积极的心理健康观念和心理科学知识,构建校园有活力、有温度、有引领、有特色的“润心育人”氛围。现将有关事项通知如下

    一、主题

    温暖  悦心  赋能

    二、比赛项目

    1、舞台心理情景剧     

    2、“沉浸式”心理剧本乐

    3、心理微剧场

    三、项目安排

    (一)舞台心理情景剧

    1、基本要求:

    1)剧目内容:剧本要求原创,围绕大学生现实生活中的热点问题、心理生活事件和心理发展需求进行创作,应着重反映角色内在情绪情感活动、心理冲突与心理调适方式、积极应对过程,展现当代大学生积极向上的青春朝气和健康活力。

    2)剧目时长:每个剧目时长为1215分钟。

    3录制形式:可用手机或相机录制,要求提交MP4格式。

    4)剧目演员:参赛高校正式在读学生。   

     2、报送限额:每个学院限报1个剧目。  

     3、报送方式:2025年410日前将剧目提交学工处心理健康教育与咨询中心,联系人:熊梓君。

    4、初评流程:学院组成初评委员会,初定于4月16日下午进行校内现场展演,初评委员会对各展演剧目进行评选考核,并确定初评入围名单并开展省赛准备与指导工作

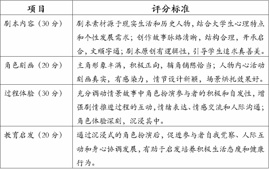
    (二)“沉浸式”心理剧本乐    

    1、基本要求:

    1)创作原则:沉浸式心理剧本乐是一种结合角色扮演、情景推理和强社交的沉浸式互动游戏,玩家通过扮演剧本中的角色,在主持人(DM)的引导下,围绕一个核心事件或故事展开推理。玩家需要通过分析线索、讨论剧情、还原真相,最终找出真相或完成个人任务。本次沉浸式心理剧本乐游戏剧本创作大赛强调扎根于大学生的现实生活,素材来源于现实事件或历史人物,充分关注热点、难点议题,注重趣味性、动力性、积极性和文化性;体现基于历史与现实交融、心理与文化相映、情节与故事铺陈,注重原创性、强化角色参与性;深化角色塑造和教育内涵,创作喜闻乐见、积极向上的主角和故事情节。

    2)剧本要求:字数3000-4000字,剧目规范,通过故事情节演绎和角色情景体验过程,助力参与者在身心层面获得积极健康的发展。(剧本格式要求见附件)    

    2、报送限额:每个学院限报1—2个剧目。    

    3、报送方式:2025年3月15日前将参赛剧本提交学工处心理健康教育与咨询中心,联系人:熊梓君。

    4、评审流程:学院组成初评委员会,对参赛剧目进行现场打分以确定初评入围名单并开展省赛准备与指导工作

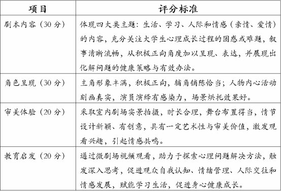
    (三)心理微剧场

    1、基本要求:

    在小型、室内剧场内,通过行动表达与剧情演出,呈现与心理生活相关的主题,并在较短时间内,展现内心冲突、矛盾及积极转化过程。作品强调精当和简要,结合心理情景剧和微电影元素的艺术表演形式,旨在通过聚焦主题、简要角色和短小剧情,展现在生活、学习、交往中遇到的心理冲突和困惑,强调主题展现、场景设置和角色刻画的一体化和清晰化,帮助“观众”从新的视角审视自己的心理问题,从而获得启发和思考,“观”感更深刻。

    2、主题设置:

    1)四大类主题:生活、学习、人际和情感(亲情、爱情)。

    2)聚焦导向:关注大学生心理成长过程的困惑或难题,从积极正向角度加以呈现、表达,并展现出化解问题的健康策略与有效办法。

    3、制作形式:

    1)制作时长:每个剧目时长为46分钟。

    2)拍摄地点:室内剧场演出,实景拍摄。

    3)视频剪辑:力求忠实于拍摄现场感,可以基于现场演出素材的适度剪辑,不应虚夸演出内容和移植非剧场真实素材。

    4)基本格式:包括片头(剧目名称、制作单位)、剧情简介(简要文字200字)、人物说明、片尾(角色分工、制作技术分工)等。

    5)视频规格:须为MP4格式,画幅比例16:9,分辨率为1080P及以上,视频大小建议1G以内。要求画面清晰,不抖动,无噪音,带字幕。

    4、报送限额:每个学院限报1—2个剧目。

    5、报送方式:2025年331日前,将参赛视频作品提交学工处心理健康教育与咨询中心,联系人:熊梓君。

    6、评审流程:学院组成初评委员会,对参赛作品进行打分以确定初评入围名单并开展省赛准备与指导工作。

    四、评分标准

    1.舞台心理情景剧评分标准

     

     

    2.“沉浸式”心理剧本乐评分标准

     

    3.心理微剧场评分标准

     

     

    附件:“沉浸式”心理剧本乐--编创基本格式                    剧名 :《           0、组织者  (DM )手册   【角色信息】   【立意方向】   【故事背景】   【故事主线 1、XXX角色剧本    说明:一个“沉浸式”心理剧本一般分角色6人为宜,不低于3人,剧本内容包含:  【角色简介】   【角色故事】说明:角色故事分阶段进行,不少于3阶段 2、XXX角色剧本  【角色简介】   【角色故事】 3、XXX角色剧本  【角色简介】  【角色故事】4、XXX角色剧本   【角色简介】   【角色故事】 5、XXX角色剧本   【角色简介】   【角色故事】 6、XXX角色剧本   【角色简介】   【角色故事】

     

     

     

    学生工作处     

    2025年2月28日  

    Copyrigt © 南京旅游职业学院版权所有 网站备案号:苏ICP10013383

    学校校区:南京市江宁区月华西路1号 邮政编码: 211100 院办电话: 025-58321611 招生电话:025-58591228

    Baidu
    map